• Take 30 seconds to register your free account to access deals, post topics, and view exclusive content!

    Register Today

    Join the largest Oakley Forum on the web!

🦘Cacatman's Personal Coronavirus COVID-19 Update Thread

FAQs About COVID-19 for Jordan

Disclaimer - Please note, that this is my professional opinion only. Whatever is presented below is my best understanding based on studies/observations from trusted sources. Wherever possible, I include references so that you can examine the source material yourself. I recommend that you discuss your individual situation with your personal physician because a general article (such as this) may not speak to your nuanced situation.

General Information
- It is an infectious disease caused by a coronavirus (there are 7 strains of human coronaviruses known. 4 cause mild symptoms but 3 strains ie. MERS, SARS and COVID-19 can be very severe)
- However, most infected people will experience mild to moderate respiratory illness and recover without requiring special treatment

Why Is COVID-19 a Problem, Anyhow?
- To 16/2/2021, it has been responsible for at least 2,421,273 deaths in over 215 countries
- Longterm consequences following COVID is a thing. And it affects the elderly AS WELL AS young people (10% of 18-49 yo were affected by long COVID). Studies of athletes found significant cardiac complications ranging from 3-15%.
- COVID is thought to produce an inflammatory response in the body that increases the risk of vascular mediated illnesses e.g. cerebrovascular accidents (strokes) and heart attacks, even in young people
- New variants from the UK (B.1.1.7), Brazil (P.1) and South Africa (B.1.351) have emerged with some thought to be 50% more infectious and the UK (Kent) variant is thought to be 70% more deadly. See graphic below...
screenshot_153.png


What Can I Do to Protect Myself?

Take Vitamin D
- Low Vitamin D levels have been linked with enabling people to be more vulnerable to the disease, as well as suffering more serious disease if they become infected. Therefore it is suggested that adults take at least 5,000 iu daily to get their levels up to high normal
- It is quite difficult to overdose on Vitamin D. In Jordan, a 3 month supply will cost 9.5 JD. You can take 50,000 iu weekly if you don't like taking tablets (it will cost 25 JD for 60 capsules).

Socially Distance
- If indoors, stay at least 6 feet away from others
- If walking/jogging behind someone or riding behind someone, larger distances are needed depending on conditions.

Wash Hands Frequently/Use Hygiene Hand Sanitiser
- It's thought that COVID-19 is mainly spread through aerosols (<5 μm in diameter) or droplets (5-10 μm diameter), but it is still possible to transmit the virus from infected surfaces via touch to your nose, mouth and possibly your eyes. Therefore, it is important to regularly wash hands (best option) for 20 seconds and only use >60% alcohol based hand sanitiser if washing hands is not possible.

Use a Mask!
- It's a good policy to treat everyone as potentially infectious. 40-80% of infections occur from asymptomatic (or presymptomatic) individuals
- Masks can significantly reduce your ability to spread COVID-19/catch COVID-19. A study has shown that even disposable surgical masks can reduce infection rate by up to 50%.
- I recommend using an n95 mask for smaller spaces and double masking for outdoor areas.
- I notice that a lot of people take off their masks when meeting in private rooms, but wear them when walking outside. It is very important to keep masks on indoors when mixing with other families, because the risk is much higher in an indoor space.

Other Info re: Masks
- Video demonstrating mask effectiveness here.
- Double masking will increase your protection significantly. For more information.
- More tips on ways to improve mask efficiency here.

Useful Tips If Meeting People
- Avoid face-to-face meetings if possible.
- If you must meet, meet in well aerated places e.g. outdoors
- If you must meet indoors use masks and try to increase airflow by leaving doors and windows open to allow airflow to remove viral particles. Understandably, it may be too cold to leave windows open for long periods of time. In that case, try 15 minutes per hour to increase air exchange.
- Consider using fans to draw air from the room to blow out through windows/doors.
- If you must eat together, try to separate people at different ends of the table, or group same household members opposite each other (rather than facing people from different households)
- Avoid using public toilets whenever possible. They are deathtraps! Usually they are poorly ventilated and hand dryers effectively disperse viral particles everywhere!
- Avoid closed spaces e.g. elevators, should be avoided if possible
Remember that in a closed room, aerosolised viral particles can be suspended for up to 3 hours!
Risk Calculator for indoor spaces here. This gives you an idea of perspective.

P.S. For more in depth information/links, use the search button (top right) and click "this thread" to do a keyword search for a topic of interest related to COVID-19 that is limited to only this thread.
 
Last edited:
What Are the Symptoms of COVID-19?
- 40% can have NO symptoms
- Fever, tiredness and dry cough are the most common symptoms
- Muscle aches/pains/weakness/numbness, confusion, delirium, strokes, seizures, nasal congestion, loss of appetite, runny nose or sore throat
- Severe shortness of breath may indicate pneumonia
- Diarrhoea or lose of sense of smell/taste (usually 7 days) is a very specific symptom which should make one think it is COVID-19 unless proven otherwise
- Most people have symptoms for 5-10 days
- Sneezing/phlegm is not a common feature

When is Someone Infectious?
- If you have been exposed to a person with COVID-19, it usually takes a minimum of 48 hours before you become infectious and are able to transmit to others.
- It is thought that up to 40% of infected people are asymptomatic. Models predict that 59% of all transmission would come from asymptomatic transmission – 35% from presymptomatic individuals and 24% from never-symptomatic individuals.
- People who go on to develop symptoms are infectious for two days BEFORE developing any symptoms ie. they are infectious WHILE asymptomatic
- Take home message - YOU (or people around you) may feel normal but can still infect others!!
- People are MOST infectious for the first 5 days of illness (+ 2 days BEFORE symptoms) but they will stay infectious for 9 days (it can be longer depending on their other health issues).

Best Time For PCR Testing
- PCR testing is NOT reliable IF it is negative (could be a false negative ie. you could have COVID-19, but test comes back negative). IF test is positive, it can ALSO be a false positive (ie. you are NOT infectious at time of test, but your cells continue to shed viral RNA).
- The best time to perform a PCR test is either 3 days after symptoms begin OR 8 days after possible COVID-19 exposure
- The false-negative rate for SARS-CoV-2 RT-PCR testing is highly variable: highest within the first 5 days after exposure (up to 67%), and lowest on day 8 after exposure (21%)
- The Bottom Line - PCR testing should not be trusted if clinical symptoms and history suggest that an individual is likely to be COVID positive.

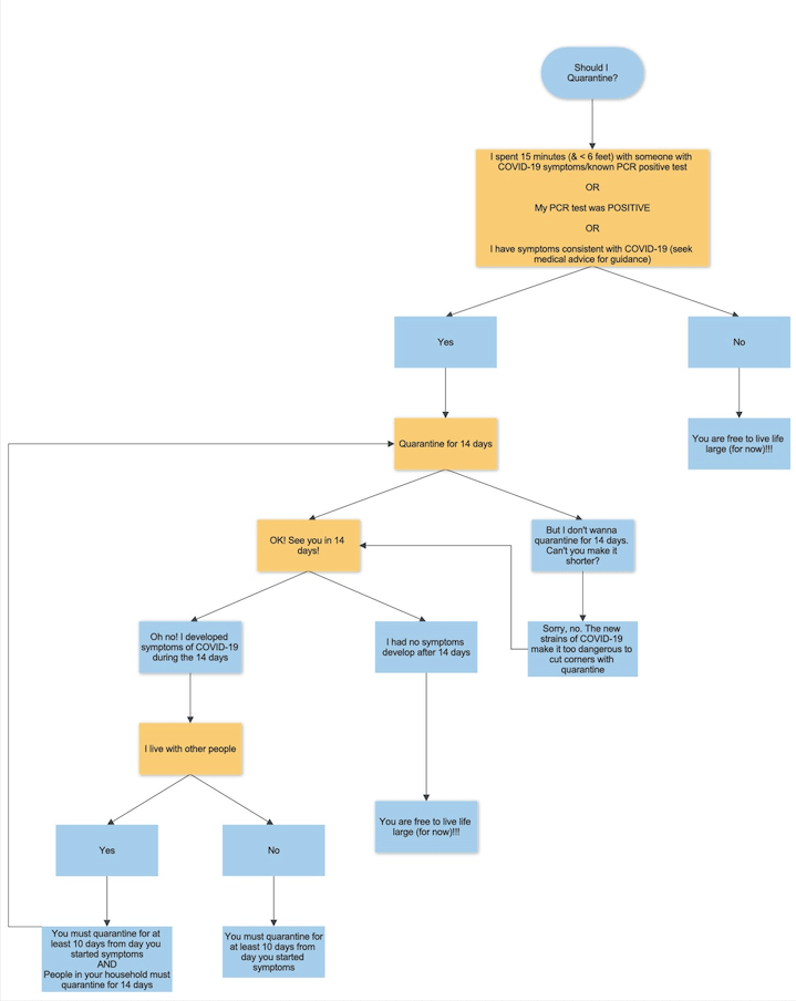
You Should Quarantine If You Meet Any of the Following Criteria:-
#1. 15 minutes within 6 feet of a COVID-19 positive person - You should quarantine for 14 days
#2. You had a PCR test that was positive - You should quarantine for a minimum of 10 days
#3. You have symptoms that are suspicious for COVID-19 - You should quarantine for a minimum of 10 days

If You Were Exposed to COVID-19 (#1) You Can Leave Quarantine:-
-
After 14 days of NO symptoms (previously, there was a 7 and 10 day quarantine option which is not possible now, because of the new more infectious variants)
- If you develop symptoms during this time, then you must quarantine for a further 10 days (as below) e.g. if you develop symptoms on Day 13 of quarantine, you must isolate for a further 10 days ie. 23 days altogether.
- If you have no symptoms, but have a positive PCR test during this time, you can leave quarantine 10 days AFTER your positive PCR test result

If You Are Infected (#2 & #3), You Can Leave Quarantine When:-
- When it has been at least 10 days since symptoms first appeared or from your first positive PCR test (if you have no symptoms) AND
-
24 hours without fever (without the use of Panadol/other medications) AND
-
Other symptoms are improving

Why Do Some People Have to Quarantine for 10 Days and Others For 14 Days?
- Once exposed to COVID-19, it can take up to 14 days to infect your body, but once it does, most normal people can "clear the virus" within 9 days. Waiting for the virus to infect you can take longer than the illness itself!

What to Do If You Have Family/Housemates Living in the Same House
- If you are quarantining because of #1 (you were exposed to a COVID-19 positive person), only you are a "Tier 1" contact and must quarantine because you had direct contact with a known positive. Other household members do not need to quarantine (they are a "Tier 2" contact), but they should take precautions around you.
- If you develop COVID-19 symptoms any time during your 14 day quarantine OR have a positive PCR test for COVID-19 during this time, then you must quarantine for 10 days from the start of your symptoms/positive COVID-19 PCR test (whichever is earliest), regardless of how many days you have already spent in quarantine. If you developed COVID-19 symptoms but your PCR test came back negative, you must still quarantine for 10 days. In both these situations, your household members now become "Tier 1" contacts and therefore, must quarantine themselves for 14 days from start of your symptoms (or day of your first positive PCR test (if you have no symptoms)).

Home Isolation - What to Do
- Check oxygen saturations twice a day with a pulse oximeter. Seek medical attention if oxygen saturation <95% or pulse rate persistently > 100 bpm
- If saturations are dropping, contact your doctor and consider using a spirometer (10 breaths every 1-2 hours) to open up the lower airways
- "Proning" (lying on the stomach) has been shown to be beneficial in helping to "open up" the alveoli in the lung bases
- Fever reduction - panadol can be used
- Hydration
- Maintain social distancing
- Wash hands frequently
- Wear a mask when near people
- Wipe down surfaces
- Leave windows open if at all possible
- Watch for dangerous symptoms - short of breath, blue lips/extremities, chest pain etc.
- Have one family member attend to the ill person
- Isolate and try to give them their own bathroom to use
- Avoid using nebuliser machines (can spread the virus). Speak to your doctor first
- Consider commencing 6 mg dexamethasone (or prednisolone equivalent). Speak to your doctor first.
- I would recommend commencing 100 mg aspirin daily with food (if there is no contraindication). You should speak to your doctor first as there have been no trials to date. The idea is to counteract the hyper-coagulable state following COVID-19 infection.

I Have More Than One Person With COVID-19 in My Household
- It is important that you still try to socially distance and be masked, even if you are both sick with COVID-19
- It has been shown that additional COVID "viral loading" can make sick people even worse.

Quarantine Flow Chart
screenshot_152.png
 
Last edited:
Length of Viral Shedding Times
79 studies (5340 individuals) on SARS-CoV-2, eight studies (1858 individuals) on SARS-CoV, and 11 studies (799 individuals) on MERS-CoV were included. Mean duration of SARS-CoV-2 RNA shedding was 17·0 days (95% CI 15·5–18·6; 43 studies, 3229 individuals) in upper respiratory tract, 14·6 days (9·3–20·0; seven studies, 260 individuals) in lower respiratory tract, 17·2 days (14·4–20·1; 13 studies, 586 individuals) in stool, and 16·6 days (3·6–29·7; two studies, 108 individuals) in serum samples. Maximum shedding duration was 83 days in the upper respiratory tract, 59 days in the lower respiratory tract, 126 days in stools, and 60 days in serum. Pooled mean SARS-CoV-2 shedding duration was positively associated with age (slope 0·304 [95% CI 0·115–0·493]; p=0·0016). No study detected live virus beyond day 9 of illness, despite persistently high viral loads, which were inferred from cycle threshold values. SARS-CoV-2 viral load in the upper respiratory tract appeared to peak in the first week of illness, whereas that of SARS-CoV peaked at days 10–14 and that of MERS-CoV peaked at days 7–10.
 

How much of a threat do viral mutants pose to immunity?

That concern quickly moved from the theoretical to the real world when multicountry studies recently revealed several vaccines were least effective against symptomatic COVID-19 in South Africa. That’s where 95% of infections now stem from a viral variant that in test tube studies could dodge antibodies against the viral spike protein. Novavax’s protein-based vaccine went from 89.3% protection in the United Kingdom, where the variant is rare, to 49.4% in South Africa. And South Africa even halted its planned rollout of the AstraZeneca-Oxford vaccine, which consists of a harmless viral “vector” carrying the gene for the spike protein, after a small trial there indicated the vaccine had 22% efficacy.
screenshot_153.png

 
Humidity Changes With Inspired Air While Wearing Facemasks Help Combat COVID-19
Facemasks strongly increase the effective humidity of inhaled air, thereby promoting hydration of the respiratory epithelium, which is known to be beneficial to the immune system. Increased humidity of inspired air could be an alternate explanation for the now well-established link between mask wearing and lower disease severity.
 
Aerosol Transmission is the Major Way that COVID-19 Spreads

Millions of virus particles are exhaled per hour by COVID-19 carriers
 
Last edited:
Vaccination Reduces Infection Rates & (Most Likely) Transmission
  1. Vaccinated people tend to have lower viral loads.
  2. Lower viral loads are linked to less viral spread.
  3. Data showed 94% fewer symptomatic coronavirus cases and 92% fewer cases of serious illness among those vaccinated

 

Latest Posts

Back
Top